APRESS CENTER

学术交流

首页 >> 护肤知识 >>默认分类 >> 华肤丽三元消素液,借助微针疗法治疗黄褐斑
详细内容

华肤丽三元消素液,借助微针疗法治疗黄褐斑

时间:2024-09-10     

合规+有效+稳定

黄褐斑是一种常见的慢性、获得性面部色素增加性皮肤病,尤其亚洲育龄期女性,发病率高达30%。其病因及发病机制复杂多样,包括日光照射、遗传易感性、性激素水平变化、炎症反应、皮肤屏障受损等。易复发、难治愈是黄褐斑治疗的最大的痛点,万千黄褐斑患者也因此备受困扰。

【黄褐斑的病理分析】

▷黄褐斑根据色素所在位置的病理分型,可分为表皮型和混合型(表皮真皮型)。

1:黑色素出现位置区别: 

黄褐斑表皮型的黑色素一般仅出现在表皮层,而混合型黄褐斑黑色素既出现在表皮层,也出现在真皮层;

2:炎症反应程度区别

表皮型黄褐斑的炎症反应较混合型黄褐斑的轻;

3:基底膜受损区别

混合型黄褐斑一般伴随基底膜带受损,而表皮黄褐斑很少见。

图片

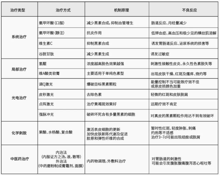
治疗黄褐斑的常用方法:

效果伴随着副作用

现在市场上治疗黄褐斑的方法很多,如口服、涂抹、光电、化学剥脱等,均有不同程度的效果,但往往也伴随有不同程度的副作用。

5大黄褐斑治疗手段对比一览表

图片

除了这些方式,我们有更好的选择!

华肤丽功能性医学护肤品配合微针疗法治疗黄褐斑,合规+有效+稳定

华肤丽微针疗法-克斑之星PRO项目,是整合治疗黄褐斑的有效解决方案。从皮肤微生态、皮肤屏障、基底膜带、炎症反应、黑色素合成通路等多靶点干预,层层攻破黄褐斑难题。

图片



五大优势,逐环节击破黄褐斑图片

#1

优势一:美白益生元

调节皮肤微生态,修护皮肤屏障

皮肤微生态是皮肤屏障的第一关卡,许多黄褐斑的治疗方法,主要聚焦在黑色素形成的通路的靶点上,往往忽略了微生态失衡,其实微生态的失衡也是黄褐斑形成的原因之一。

从黄褐斑患者和健康者皮肤菌群分析对比可知,其它产色素微球菌、痤疮丙酸杆菌对黄褐斑的影响最大,由此可见黄褐斑的发病与皮肤菌群改变即皮肤微生态失衡有关。

美白益生元,能产生壬二酸等有机酸,有效清除氧自由基,抑制酪氨酸酶活性,抗氧化以及减少黑色素合成,并且可有效抑制痤疮丙酸杆菌以及其他产色素微球菌的增殖,安全调控皮肤微生态,整体调节皮肤免疫功能。

#2

优势二:多维修护美白成分

720度“立体环绕式”攻克黄褐斑

科学配方富含光果甘草根提取物(具有强大的抗氧化、抗菌、抗炎作用),甘露糖醇(调节免疫系统,抗炎效果好),肌肽(清除自由基,抗氧化),传明酸(目前治疗黄褐斑疗效确切的药物,降低酪氨酸酶的活性,抑制黑色素合成),九肽一(治疗黄褐斑的美白剂),烟酰胺(美白界万金油,效果比维C强),神经酰胺三(维持皮肤屏障的结构和功能),透明质酸(保湿、修护皮肤屏障)等经典美白修护成分,构建强大的多维美白修护体系。

一套组合拳下来,多种成分协同增效,做到了抑制炎症因子、抑制酪氨酸酶、修护皮肤屏障、代谢黑色素颗粒的作用,打出了维稳、抗炎、抗氧化、保湿、修护、美白’6大功效,可谓是720度“立体环绕式”无死角配方,让黄褐斑无处可逃!

图片

#3

优势三:微针疗法

刺激胶原,修护基底膜带

基底膜带位于是表皮和真皮之间的交界,对于保护表皮层的功能非常重要,起着承上启下的作用。

微针疗法可促进药物透皮吸收,刺激机体释放多种生长因子,促进角质形成细胞与成纤维细胞增殖和迁移及胶原蛋白合成,从而能够修复和重建黄褐斑患者皮损处的皮肤屏障及基底膜带。相较水光注射和光电爆破,微针针长适中且密集,能对表皮层、真皮层产生足量刺激,修护基底膜带更有效。

图片

(实验证明,微针治疗后的基底膜带更平整、更健康)

在微针疗法治疗黄褐斑临床实验中得出,经过微针治疗的黄褐斑皮肤组织学切片,表皮层持续增厚、基底层细胞核极性恢复,黑色素密度和黑素小体颗粒度减少5%,角质形成细胞增殖率提高32%,表明微针疗法治疗黄褐斑临床变化有综合改善。

图片

(黄褐斑皮肤的组织学切片)

#4

优势四:权威合规,放心美

同时,面对史上最严医美监管,微针团标《微针治疗操作规范》的颁布,为广大医美机构、皮肤科医院及微针治疗从业人员提供实践操作依据。

图片

团标是由中整协和卫健委联合发布的。中整协是行业协会、国家一级协会,卫健委是医美直接管理部门,团体标准是一种行业标准,《中华人民共和国标准化法》规定,对没有国家标准而又需要在全国某个行业范围内统一的技术要求,可以制定行业标准。行业标准是指导行业规范的法定工具,未来将会逐渐推动至国家标准。

华肤丽致力提高微针治疗操作有效性,降低治疗风险,防治并发症,为求美者提供了实力可靠的治疗方式。高质合规、放心变美。

真人案例:

图片

10天后,黄褐斑明显淡化,并且整体肤色提亮。

治疗一个月后,肉眼可见黄褐斑色块面积大幅变小,变浅,全脸色沉降低。


客服电话:

130 2366 8375

扫一扫添加客服

技术支持: CLOUD | 管理登录
seo seo